体坛周报全媒体原创
12月3日,中国足球职业联赛联合会发布《中国足球职业联赛俱乐部变更注册协会及股权转让规定》,该文件是2024年中国足协发布的《中国足球协会男子职业俱乐部变更注册会员协会及股权转让规定(试行)》的替代性规定。
相比较前一个版本,新版《中国足球职业联赛俱乐部变更注册协会及股权转让规定》主要变化部分:
1、明确提交变更注册协会的申请应不晚于准入材料截止日前一个月(此前为准入名单公布前十天)。
2、变更注册协会材料不再需要转入地地级市(或以上)人民政府同意函。
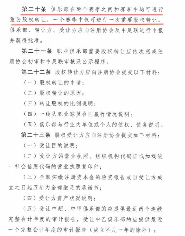
3、此前规定赛季中不得进行重要股权转让,现在允许赛季中进行一次重要股权转让。
4、重要股权转让全部审核公示结束后才能去行政主管部门办理法人注册变更登记手续。
5、业余俱乐部不得在升乙的当赛季进行注册协会变更。





